-
- Review Article
December 3 , 2025
Prelacrimal Approach to Maxillary Sinus Lesions: A Surgical Perspective
https://doi.org/10.51040/dkmj.2025-016
Tsuguhisa Nakayama et al
Published online : December 3 , 2025
-
- Review Article
December 3 , 2025
Genetic Abnormalities in Pseudohypoaldosteronism Type II and Hypertensive Disorders
https://doi.org/10.51040/dkmj.2025-018
Tatemitsu Rai
Published online : December 3 , 2025
-
- Original Article
December 3 , 2025
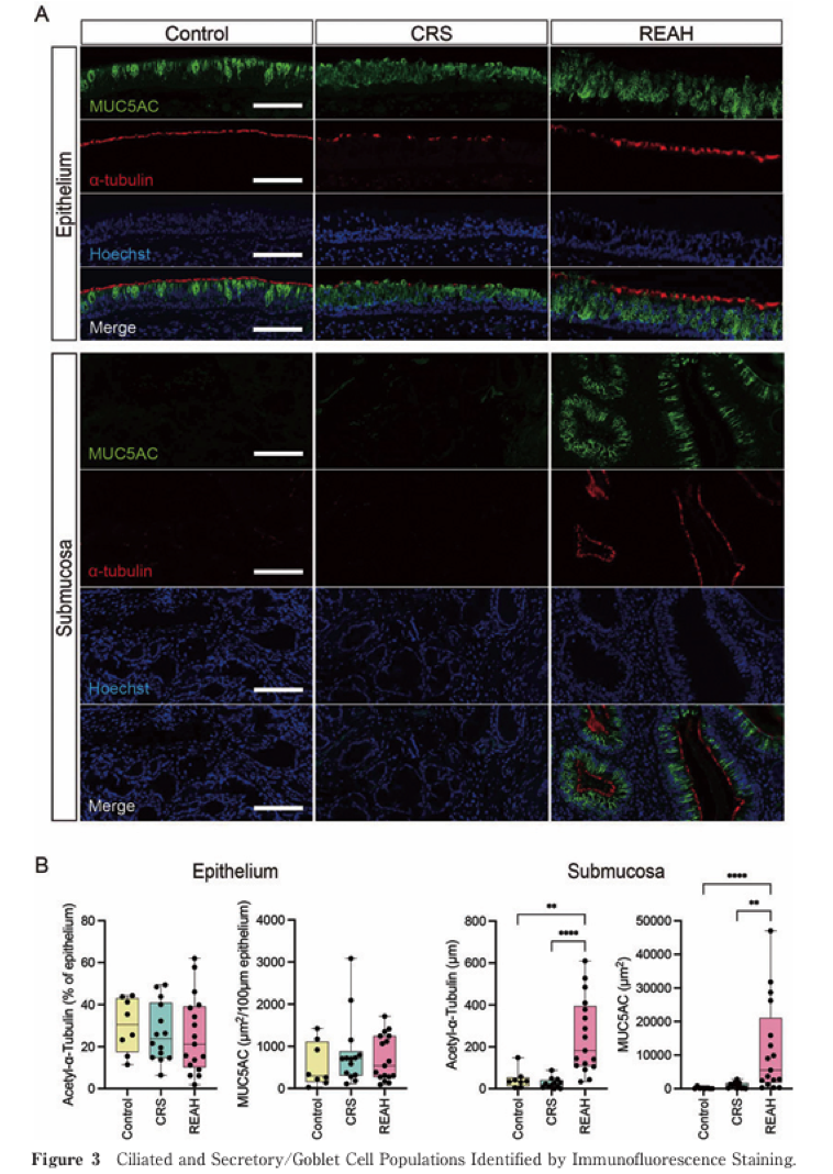
Histological Characterization of Epithelial Cell Populations in Respiratory Epithelial Adenomatoid Hamartoma
https://doi.org/10.51040/dkmj.2025-014
Tsuguhisa Nakayama et al
Published online : December 3 , 2025
-
- Original Article
December 3 , 2025
Endocrine Secretory Granule Structures Form in the Presence of Granule-content Substances under REST-knockout and PROX1-expressing Conditions
https://doi.org/10.51040/dkmj.2025-007
Jun Ishii et al
Published online : December 3 , 2025
-
- Original Article
December 3 , 2025
Preoperative MRI-Estimated Uterine Volume and the Possibility of Vaginal Extraction in Robot-Assisted Total Hysterectomy
https://doi.org/10.51040/dkmj.2025-022
Yoshimasa Kawarai et al
Published online : December 3 , 2025
-
- Case Report
December 3 , 2025
Decreased Striatal Dopamine Transporter Uptake in Progressive Supranuclear Palsy with Pure Akinesia with Gait Freezing
https://doi.org/10.51040/dkmj.2025-012
Shinsuke Omata et al
Published online : December 3 , 2025
-
- Case Report
December 3 , 2025
Combined Chest Wall Resection for Complex Aspergilloma
https://doi.org/10.51040/dkmj.2025-013
Takashi Inoue et al
Published online : December 3 , 2025
-
- Case Report
December 3 , 2025
Treatment with Low-Profile Visualized Intraluminal Support Junior Device (LVIS Jr.) for Distal Middle Cerebral Artery Ruptured Dissecting Aneurysm
https://doi.org/10.51040/dkmj.2025-019
Yosuke Kawamura et al
Published online : December 3 , 2025
-
- Case Report
December 3 , 2025
Genetic Counselling for a Pregnant Woman from Female Fabry Disease Families: Case Report and Newborn Screening Update
https://doi.org/10.51040/dkmj.2025-020
Katsuhiko Naruse et al
Published online : December 3 , 2025
-
- Short Communication
December 3 , 2025
LVSEM Observation of Epoxy Resin-embedded Urinary Sediment Facilitates the Diagnosis of Fabry Disease
https://doi.org/10.51040/dkmj.2025-024
Akihiro Tojo et al
Published online : December 3 , 2025
